通知公告
通知公告
您当前的位置: 首页 >> 通知公告 >> 正文

我校第一届“挑战杯”课外学术科技作品竞赛决赛 评选结果公示

发布时间: 2024-12-26      信息来源:       阅读次数:

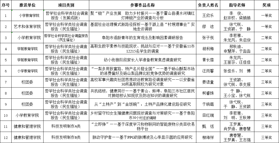
根据《关于举办我校第一届“挑战杯”大学生课外学术科技作品竞赛决赛的通知》相关要求,经个人申报、学院推荐、校级评审,现将我校第一届“挑战杯”课外学术科技作品竞赛决赛评选结果予以公示:




公示时间:2024年12月26日至12月30日

如对以上结果有异议,请于12月30日17:00之前向校团委反映。

地点:文津楼105团委办公室

联系电话:0558-2561577


                         共青团阜阳幼儿师范高等专科学校委员会

                                                  2024年12月26日